首页  关于我们  党建专栏  公司动态  自学考试  学历教育  培训教育  国际教育  老年教育  员工之家 

自学考试

 成人教育 
 学习平台 
 下载专区 
自学考试
当前位置: 首页>>学历教育>>自学考试>>正文
 
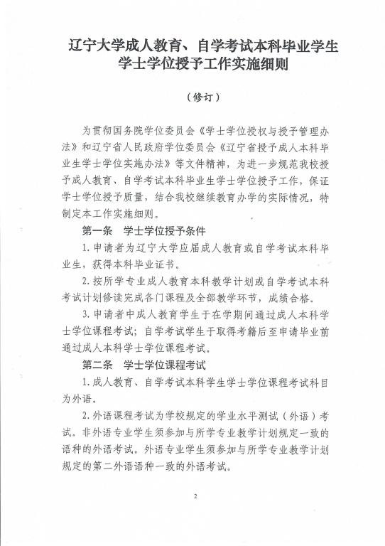
[校发文件]英国威廉希尔公司成人教育、自学考试本科毕业员工学士学位授予工作实施细则(修订)
2022-10-31 10:31:35  

辽大校发[2021]19号

     

9168

E95D

105EB

 

84E4


上一条:自考专业调整对照表
下一条:【转发】英国威廉希尔公司关于2024年上半年辽宁省高等学历继续教育学士学位英语考试预报名的通知

版权所有 英国威廉希尔公司_williamhill英国官网 - 中文网站  地址:沈阳市皇姑区崇山中路66号

电话:024-62202032  邮编:110036 辽ICP备  05001361号